研究生教育

【小蓝册】研究生常用办事手册下载

发布者:王菲斐发布时间:2021-05-26浏览次数:3823

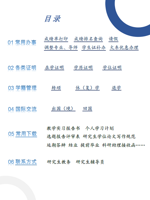
明媚初夏,研究生常用办事手册清爽来袭


打印成绩单如何办?在学证明怎么弄?我需要请假该找谁?学生证丢了怎么办?出国都要办理什么手续?如何享受学生火车票优惠?

打开《研究生常用办事手册》(简称小蓝册),在目录页点一点,我来告诉你……

册中所有网页链接,均可点击直达

点击下载,快来GET你的小蓝册~!研究生常用办事流程手册(小蓝册)2023.pdf

 ↓↓↓