必威BETWAY西汉姆联
常用下载
教室预约
院长信箱
English
首页
必威概况
学院简介
历史沿革
院系领导
历任院长
组织机构
师资力量
人才计划
全体教职工
教育教学
本科生教育
研究生教育
教学资源
学生荣誉墙
伯苓智慧书院
科学研究
科研动态
成果获奖
学术活动
交流访问
必威BETWAY
党建动态
应知应会
教代会工会
学生工作
学工动态
就业信息
团学工作
招生信息
本科招生
硕士招生
博士招生
校友之家
校友信息
校友活动
校友捐赠
办公服务
办公指南
大型仪器
实验室安全
设备家具
财务管理
本科生教学
研究生教学
科研、外事
人事管理
诚聘英才
教学科研岗
博士后
其他人员
研究生教育
当前位置:
首页
研究生教育
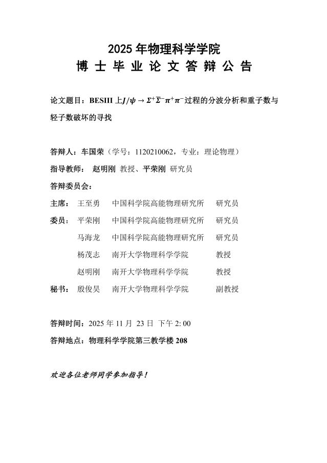
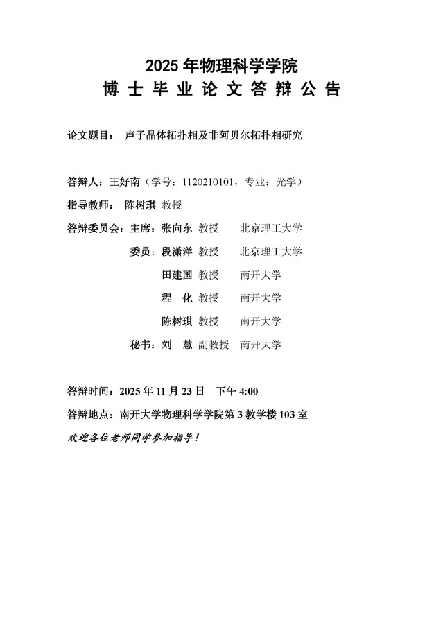
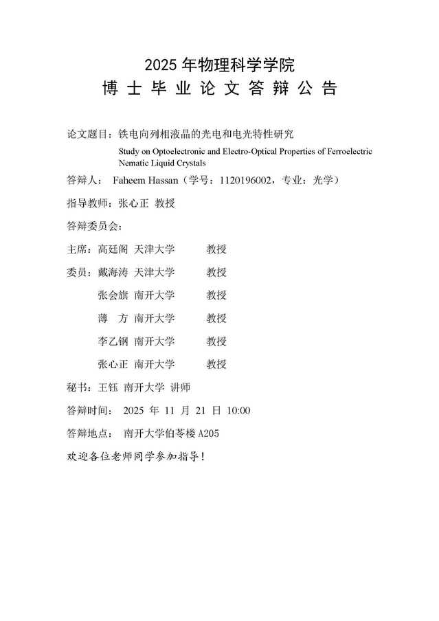
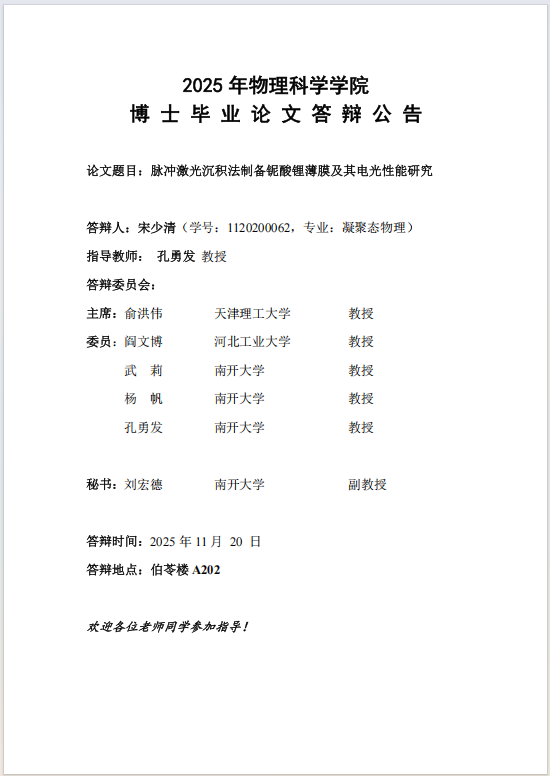
【毕业答辩】2025年秋季学期物理科学学院博士、硕士毕业论文答辩公告
发布者:张晓鹏
发布时间:2025-11-14
浏览次数:
190